You signed in with another tab or window. Reload to refresh your session.You signed out in another tab or window. Reload to refresh your session.You switched accounts on another tab or window. Reload to refresh your session.Dismiss alert
Jorge Díaz edited this page Dec 2, 2015
·
2 revisions
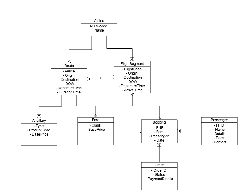
This is a first draft of the Data Model to support some of the features planned.
Consider this sandbox is not intended to simulate a real PSS a but a very simplified version delivering an non-production NDC API for testing/development.